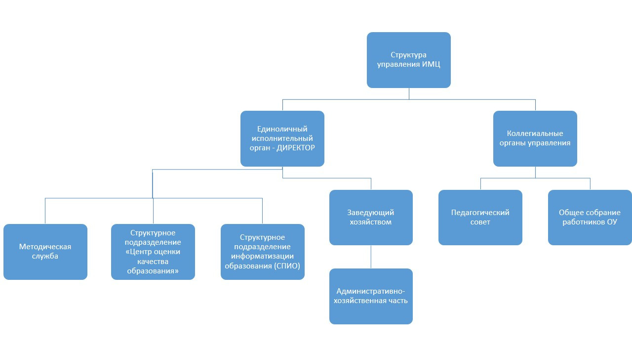
ОРГАНЫ УПРАВЛЕНИЯ ИМЦ:
Управление Образовательным учреждением осуществляется в соответствии с действующим законодательством и Уставом ОУ.
Управление Образовательным учреждением строится на принципах единоначалия и коллегиальности.
Единоличным исполнительным органом Образовательного учреждения является руководитель Образовательного учреждения – директор.
Коллегиальными органами управления Образовательным учреждением являются:
Органы управления располагаются по адресу: г. Кронштадт, Андреевская ул., д.5

|
СТРУКТУРА ИМЦ |
|
|
Директор ИМЦ |
тел./факс: |
|
Зам.директора по АХР Вороновская Любовь Владиславовна |
тел.: |
|
Документовед |
тел./факс: |
|
МЕТОДИСТЫ |
|
|
Методист по организации повышения квалификации Зайцева Татьяна Николаевна |
тел./факс: |
|
Методист по сопровождению ГИА Кульбацкая Светлана Юрьевна |
тел./факс: |
|
Методист-организатор Медведева Светлана Викторовна |
тел./факс: |
|
Методист по профессиональным конкурсам Горлатова Елена Викторовна |
тел./факс: |
|
Методист по здоровьесберегающим технологиям Крюкова Ольга Геннадьевна |
тел./факс: |
|
Методист по дошкольным образовательным учреждениям Саянина Анна Николаевна (ГБДОУ №1) |
тел./факс: |
|
Методист по сопровождению начального общего образования Кульбацкая Светлана Юрьевна |
тел./факс: |
|
Методист по русскому языку и литературе Сальникова Ирина Леонидовна |
тел./факс: |
|
Методист по предметам естественно-научного цикла Барышева Александра Станиславовна (ГБОУ СОШ №418) |
тел./факс: |
|
Методист по английскому языку Федорова Мария Владимировна (ГБОУ СОШ №422) |
тел./факс: |
|
Методист по стратегическому развитию системы районной образования Кравцов Алексей Олегович |
тел./факс: |
|
СТРУКТУРНОЕ ПОДРАЗДЕЛЕНИЕ ИНФОРМАТИЗАЦИИ ОБРАЗОВАНИЯ (СПИО) (адрес: Кронштадт, Андреевская ул., д.5) |
|
|
Руководитель структурного подразделения
|
тел./факс: |
|
Программист, районное сопровождение районных баз данных Губина Галина Михайловна |
тел./факс: |
|
Администратор баз данных
|
тел./факс: |
|
СТРУКТУРНОЕ ПОДРАЗДЕЛЕНИЕ «ЦЕНТР ОЦЕНКИ КАЧЕСТВА ОБРАЗОВАНИЯ» (ЦОКО) (адрес: Кронштадт, Андреевская ул., д.5) |
|
|
Руководитель структурного подразделения Кульбацкая Светлана Юрьевна |
тел./факс: |
|
Методист-аналитик Крюкова Ольга Геннадьевна |
тел./факс: |